首页
服务
IT基础设施
IT基础设施建设
人工智能应用与计算
Microsoft 365
Microsoft 365
品牌与数字化
企业Portal
数字化平台
产品
MPLS虚拟专用网络
SD-WAN软件定义广域网
ZeoLink
解决方案
AI驱动医药研发解决方案
中药组分信息数据
算力解决方案
关于
更多
服务支持
专家智库
服务支持系统
新闻博客
公司新闻
行业新闻
技术博客
资源
720Bio
GeniusTalk
壹号模板
科研软件
中文
中文
|
搜索
新闻博客
首页
新闻博客
详情
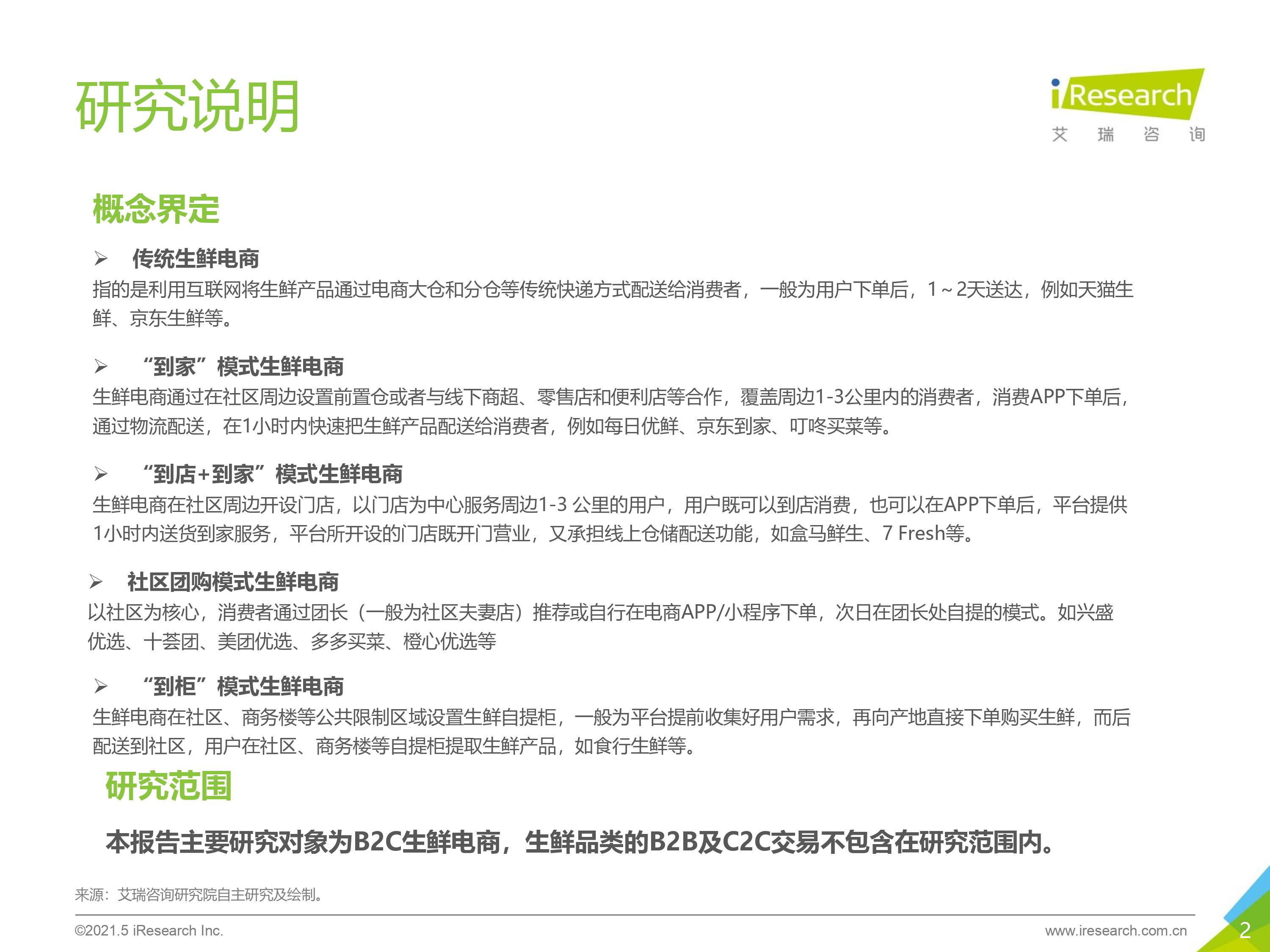
2021年中国生鲜电商行业研究报告
2021-05-20
返回
上一篇
返回列表
下一篇
新闻动态
行业研究
精选文章
行业报告
Copyright © 2026 上海子图信息技术有限公司. 版权所有.
沪ICP备19023250号-8
隐私政策
|
使用条款
咨询销售专家
姓名*
工作邮箱*
公司名称
联系电话*
您的用户是否在全球范围内有应用程序性能的体验问题?
提交申请